发表日期:2020-04-22 14:32:13 浏览次数:3625次
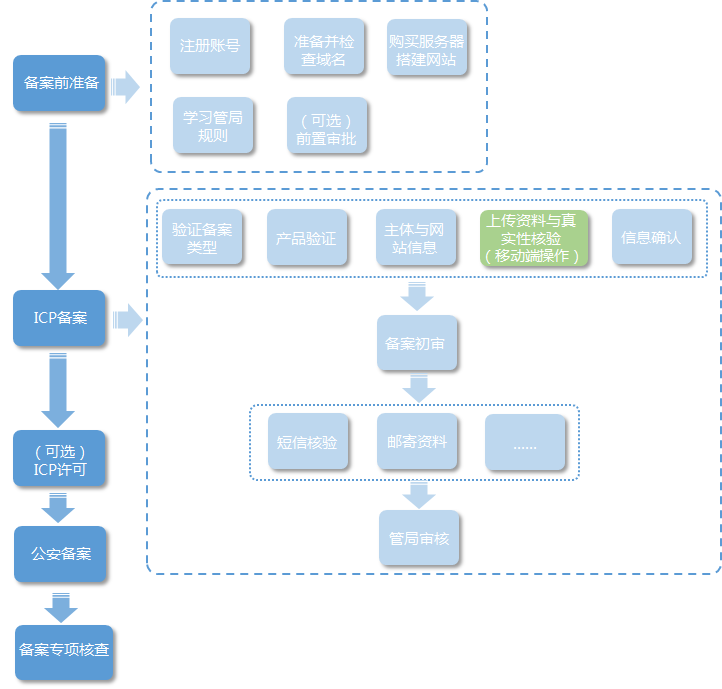
使用中国大陆境内服务器托管您的网站时,您需要根据所在省市的管局备案规则进行备案申请。当您使用阿里云大陆境内服务器节点时,您可以在阿里云ICP代备案平台提交ICP备案申请。审核通过后您可以开通网站访问服务。本文为您介绍在阿里云备案系统提交ICP备案的流程及注意事项。

购买阿里云大陆境内服务器,或获取服务器的备案服务号,请参考 备案服务器(接入信息)准备与检查 检查您的网站托管服务器是否符合备案要求。
新闻类、出版类、药品和医疗器械类、文化类、广播电影电视节目类、教育类、医疗保健类、网络预约车、电子公告类行业的网站,需联系当地机关办理对应的前置审批手续。各类行业对应的办理机关及手续类型可参考 前置审批 章节。
详细介绍及操作指导请参考验证备案类型章节。
对搭建备案网站的云服务器进行验证。
详细介绍及操作指导请参考产品验证章节。
详细介绍及操作指导请参考填写主体信息和网站信息章节。
详细介绍及操作指导请参考上传资料及真实性核验章节。
您提交备案申请后,阿里云备案审核专员会对您提交的备案信息初步审核。
完成上述信息填写及资料上传后,会进行您的备案信息初审,初审过程中根据您提交的资料及各地管局的要求,有可能需要您按照系统指示邮寄资料至指定地点。
目前,仅天津、甘肃、西藏、宁夏、海南、新疆、青海、浙江、四川、福建、陕西、重庆、广西、云南、山东、河南、安徽、湖南、山西、黑龙江、内蒙古、湖北省市用户需完成手机号码短信验证。短信验证后备案申请才能成功提交管局审核。
初审完成后,阿里云备案审核专员会将备案申请转交至对应管局处做最终的管局审核。管局审核通过后您的备案即已完成,审核结果会发送至您的短信、邮箱。
如果您的网站属于经营性网站(通过互联网向上网用户有偿提供信息或者网页制作等服务活动),则需在ICP备案后申请 ICP 许可证,经营性网站的ICP许可需您到当地相关部门进行办理,阿里云可协助提供资质以及接入协议。
经营性网站的ICP许可参考经营性备案章节。
依据 《计算机信息网络国际联网安全保护管理办法》 相关规定,各网站在工信部备案成功后,需在网站开通之日起 30 日内登录 全国公安机关互联网站安全管理服务平台 提交公安备案申请,公安备案的相关操作可参考公安备案章节。
根据主体和域名是否第一次备案,可以分为不同的备案类型,不同的备案类型填写的信息略有差异。
日期:2025-11-20
日期:2021-06-11
日期:2020-07-22
日期:2019-04-18
日期:2019-04-09
日期:2025-11-20
日期:2025-11-25
日期:2023-06-17



